打开
新闻中心 | 生活帮

最新 | 桂林这3个县公办义务教育学校招生区域公布→

桂林头条4824

  近日,继五城区、临桂区、灵川县之后,桂林阳朔县、平乐县、全州县政府网站也发布了义务教育招生相关文件。

  


  截图自阳朔县人民政府官网

  


  截图自平乐县人民政府官网

  


  截图自全州县人民政府官网

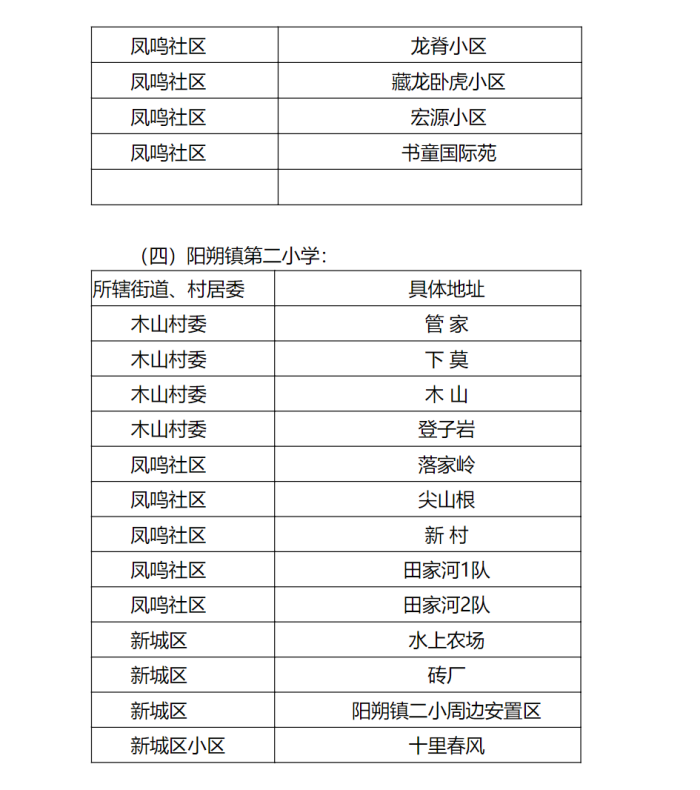
  阳朔县

  


  


  


  


  


  


  


  


  2022年阳朔县义务教育学校招生入学工作时间表

  


  平乐县

  1.县城公办小学招生。

  根据各校学位情况及就近入学的原则,各校辖区地段具体划分如下:

  (1)平乐镇第一小学①招生区域:a.崩山寡婆井、陶瓷厂、茶江大桥、南洲大桥等四个地址分别至平乐镇第一小学;b.南洲新区。②招生对象(与户主为非隔代直系亲属)a.户籍为以上区域的县城居民子女。b.被县政府征收土地的南洲籍农户及拆迁户子女(直系亲属,三代内)。c.在一小招生辖区内符合条件的自建房、购买商品房户子女。d.经营许可证的地址在平乐镇第一小学招生辖区内符合条件的进城务工人员需就读小学一年级的随迁子女。(2)平乐镇第二小学①招生区域:同乐新区、宝沙村委、南佛村委、同乐村委等有关区域。②招生对象(与户主为非隔代直系亲属)a.户籍为以上区域的县城居民子女。b.户籍为南佛、同乐村委被县政府征收土地农户及拆迁户子女(直系亲属,三代内)可选择平乐镇一小或平乐镇二小就读。c.经营许可证的地址为平乐镇第二小学、平乐镇第三小学、平乐镇第四小学招生区域内且符合条件的进城务工人员需就读小学一年级的随迁子女。d.被县政府征收土地福兴籍农户及拆迁户子女(直系亲属,三代内)。e.在二小招生辖区内符合条件的自建、购房户子女。(3)平乐镇第三小学①招生区域:a.崩山寡婆井至桂江桥头幸福宾馆;b.桂江桥底至嘉乐(以公路中线为界靠桂江)地段。②招生对象(与户主为非隔代直系亲属)a.户籍为安良街、新安街、下关居委会的城区及月城村委安良村居民子女。b.在三小招生辖区内符合条件的自建、购房户子女。(4)平乐镇第四小学①招生区域:桂江桥头幸福宾馆至二塘方向及平中圆盘向长滩方向至嘉乐大道(以公路中线为界靠嘉乐方向)地段(含嘉乐新区)。②招生对象(与户主为非隔代直系亲属)a.户籍为月城村委居民子女。b.户籍为以上区域的城区、月城街居民子女。c.在四小招生辖区内符合条件的自建、购房户子女。

  2. 县城公办初中招生

  (1)分流招生①为缓解乡镇初中大班额,平乐中学初中部2022年秋季学期面向全县招收200名初一新生。②招生办法:平乐中学初中部招生接受符合条件的学生报名。由平乐中学初中部对报名学生进行录取。若报名人数小于或等于招生计划数时直接录取。如报名人数超过相应学校招生计划数时,则进行摇号录取。(2)区域划片招生①平乐县实验中学a.招生区域:附城居委会、南洲居委会、南佛村委、南洲村委、同乐居委会、同乐村委、宝沙村委、上关居委会、中关居委会、下关居委会、月城居委会、月城村委会、马渭村委。b.招生对象(与户主为非隔代直系亲属)以上区域户籍小学六年级毕业生(含以上区域征地拆迁户)。    ②平乐镇第一中学a.招生区域:潮水村委、江左村委、大塘村委、江口村委、金山村委、龙练村委、水源村委、太平村委、龙窝村委、中华村委、原长滩乡户籍区域。b.招生对象(与户主为非隔代直系亲属)以上区域户籍小学六年级毕业生。3.为缓解平乐镇初中大班额,福兴中心校、桥亭中心校2022年秋季学期招收办法如下:(1)福兴中心校负责代管福兴籍初一、初二学生(学籍入平乐镇第一中学)。①招生区域:除江左及潮水村委户籍外的原福兴乡户籍区域。②招生对象(与户主为非隔代直系亲属)初一新生为以上区域户籍小学六年级毕业生,初二学生为原就读福兴中心校初一学生。(2)桥亭中心校负责代管桥亭籍初一新生(学籍入平乐县实验中学),初二学生到平乐县实验中学就读。①招生区域:桥亭乡户籍区域。②招生对象(与户主为非隔代直系亲属)初一新生为以上区域户籍小学六年级毕业生。(二)其他乡镇公办义务教育学校按户籍及就近入学的原则招收辖区学生。

  3、民办学校招生

  招生区域及对象

  1.小学:户籍为平乐县区域适龄儿童及具有经市教育局审批同意的跨县域招生范围内适龄儿童;初中:具有平乐县小学学籍的应届毕业生及具有经市教育局审批同意的跨县域招生范围内小学应届毕业生。2.可优先考虑:(1)学校子弟、配建小区、学校小学毕业生。(2)学校所属企业开发小区购房户子女。(3)在学校所属企业务工人员子女。(4)在学校所属企业开发小区租住及商铺经营的进城务工人员子女。(三)民办义务教育学校要根据市、县教育局的招生方案制定本校招生工作方案,并到县教育局备案,与公办学校同步招生。

  全州县

  县城小学招生区域划分

  城关完小:

  老自来水厂沿着滨江西路至一板桥,沿中心路至中心北路工商联大厦,桂剧院巷至环城路,沿环城路至国税局、配电厂宿舍区等所围成的城中片区。

  城北完小:

  东临滨江路,南从李家园巷至县委老干局办公楼、维也纳智好酒店至中心北路,沿中心北路至工商联大厦,桂剧院双宝巷至环城路,沿环城路至万鹂江山、凤凰B区、清香阁小区,北至长征路,沿长征路、蔡家路至滨江路,所围成的城东片区(含汤家、蔡家户籍类学生)。

  建设完小:

  李家园巷、时代万景广场、中心路至一板桥,滨江路至李家园巷所围成的区域及万乡河以南、三板桥以北的城南片区(集才社区的除外)。

  光明完小:

  老自来水厂以西,南至万乡河,西至铁路宿舍区,北至车管所、龙眼井所围成的城西区域(其中按政策包括征地的柘桥14、15、16、17队,龙岩的经家村等征地户)。

  文源完小:

  东从香江汇沿滨江路至北环大道,南从玉龙新都花园以南的长征路及蔡家路口通滨江路(不含汤家、蔡家的户籍类学生),西至殿子岭,北至县委党校、联晨商贸城、北环大道(包括七一村委等征地户籍子女)所围成的城北区域。

  


  县城初中招生区域划分

  全州二中初中部:一板桥至三板桥之间的城南片区(集才、水南等属全州镇的属全州四中片区),沿中心路、中心北路至环城路,沿环城路至检察院、驿亭路、双马路以西等所围成的城中片区、城西片区及柘桥征地户(柘桥、大新、龙岩等全州镇的属全州四中片区)。

  全州三中初中部:从一板桥沿中心路、中心北路至环城路,沿环城路至检察院、驿亭路、双马路以东,北至长征路、蔡家路直至滨江路等所围成的城东片区(绕山、田伟等全州镇的属全州五中片区)、城北片区(含汤家、蔡家的户籍类学生)。

  桂北初中:南从长征路、蔡家路直至滨江路,北至县委党校、联晨商贸、北环大道等所围成的新城北片区(包括城北新区前进、七一、龙岩相关征地户子女)。

  全州四中:全州二中范围内D、E类学生及全州镇原安排的村委(柘桥、大新、竹溪田、福坪、龙岩、集才、水南等)。

  全州五中:全州三中范围内D、E类学生及全州镇原安排的村委(绕山、田伟、青龙、大贵、七一、邓家埠等)。

  来源:桂林头条综合整理自阳朔县、平乐县、全州县政府网站


热门评论
相关推荐
热门新闻
数据加载中...
返回顶部
取消
我要说两句...